ENGLISH 5
TOPICS INDEX
1. Questions Forms
2. Present Simple
3. Present Continuous
4. Present Simple & Present Continuous
5. Past Simple
6. Past Continuous
7. Past Simple & Past Continuous
8. Present Perfect or Past Simple
9. Present Perfect with already and yet
10. Present Continuous and be going to
11.Will/won´t/would/shall
12. Must/have to/can
13. Will and might for predictions
14. Imperative; should
15. Uses of to + infinitive

1. Questions Forms
YES/NO QUESTIONS
In questions that can be answered with either yes or no, we put an auxiliary verb before the subject.

Examples:
OPEN QUESTIONS
1. We use questions words such as what, where, why, and how to ask for more information. The question word comes before the auxiliary verb (pay attention to the following examples).

2. We use what if there are many possible answers and which if there are fewer possible answers.
Examples:
- What is their policy?
- Which of these computers is yours?
3. If who or what is the subject of the sentence, the word order is the same as in a statement.
Examples:
- Who organizes the travel arrangements? (subject + verb + complement)
- What happened when things go wrong? (subject + verb + complement)
4. If who, what or which asks about the object, we put the auxiliary after the object.
Examples:
- Who of you are in charge of the Marketing Department?
- What number did you ring?
- Which restaurant have you chosen?
5. The question word can be followed by an adjective or adverb.
Examples:
- How big is the company?
- How good is your English?
- How well do you speak English?
- How far is the hotel from here?
- How often do you travel?
Exercises to practice Questions Forms.
Other exercises to practice Questions Forms.
- https://www.englisch-hilfen.de/en/exercises/questions/mistakes.htm
https://www.englisch-hilfen.de/en/exercises/questions/form.htm
https://www.englisch-hilfen.de/en/exercises/questions/question_words4.htm
https://www.englisch-hilfen.de/en/exercises/confusing_words/what_which.htm
https://www.englisch-hilfen.de/en/exercises/questions/word_order5.htm
- https://es.liveworksheets.com/worksheets/en/English_as_a_Second_Language_(ESL)/Making_questions/Making_Questions-_Practice_xl969424ie
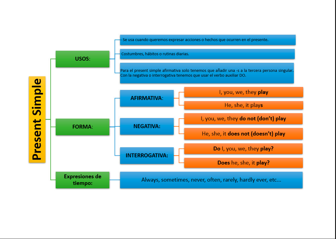
2. Present Simple



1.1 ADVERBIAL PHRASES

1.2 INDIRECT QUESTIONS
When we want to be polite, we ask indirect questions.
We start with an expression such as: Can/Could you tell me...," Do you know..., I'd like to know... In these questions, the word order is the same as in an affirmative sentence.
Examples
- Can you tell me how many rooms your flat has? (Direct question: How many rooms does your flat have?)
- Do you know how old she is? (Direct question: How old is she?)
For yes/no questions, we form indirect questions using if or whether.
Example
- I'd ke to know if the bus leaves from here. (Direct question: Does the bus leave from here?)

Exercise to practice Present Simple.
Other exercises to practice Present Simple.
- https://test-english.com/grammar-points/a1/present-simple/
- https://elt.oup.com/student/englishfile/preint3/grammar/file01/grammar01_b02?cc=mx&selLanguage=en
- https://elt.oup.com/student/englishfile/preint3/grammar/file01/grammar01_b01?cc=mx&selLanguage=en
- https://www.englisch-hilfen.de/en/complex_tests/simple_present1/index.php
3. Present Continuous





2.1 STATIVE VERBS

Exercise to practice Present Continuous.
Other exercises to practice Present Continuous.
4. PRESENT SIMPLE & PRESENT CONTINUOUS


Exercises to practice Present simple & present continuous.
Other exercises to practice Present simple & present continuous.
- https://elt.oup.com/student/solutions/preint/grammar/grammar_01_012e?cc=global&selLanguage=en
- https://www.englishexercises.org/makeagame/viewgame.asp?id=1438#a
- https://www.perfect-english-grammar.com/present-simple-present-continuous-1.html
- https://www.englishexercises.org/makeagame/viewgame.asp?id=1098
5. Past Simple
THE SIMPLE PAST
FORM

USE 1. Completed Action in the Past

Use the Simple Past to express the idea that an action started and finished at a specific time in the past. Examples:
- I saw a movie yesterday.
- Last year, I traveled to Japan.
- Did you have dinner last night?
- He didn't wash his car.
USE 2. A
Series of Completed Actions

We use the Simple Past to list a series of completed actions in the past. These actions happen 1st, 2nd, 3rd, 4th, and so on.
Examples:
- I finished work, walked to the beach, and found a nice place to swim.
- He arrived from the airport at 8:00, checked into the hotel at 9:00, and met the others at 10:00.
- Did you add flour, pour in the milk, and then add the eggs?
USE 3. Duration in Past

The Simple Past can be used with a duration which starts and stops in the past. A duration is a longer action often indicated by expressions such as: for two years, for five minutes, all day, all year, etc.
Examples:
- I lived in Brazil for two years.
- They sat at the beach all day.
- They did not stay at the party the entire time.
- We talked on the phone for thirty minutes.
- How long did you work there?
Reference Source:
Exercises to practice Past simple.
6. Past Continuous
THE PAST CONTINUOUS
FORM
The past continuous is formed with was/were + the -ing form of the verb:
Examples:
- She was always coming late for dinner!
- You were always coming late for dinner!


We usually use the Past Continuous to talk about activities that lasted for some time in the past. The actions can be interrupted by something or can be happening at the same time.
USE
1.Duration in the past
2.Interrupted actions in progress
3.Actions in progress at the same time in the past
USE 1: Duration in the past
We use the Past Continuous to talk about actions or situations that lasted for some time in the past, and whose duration time is unknown or unimportant.
Examples:
- I was watching TV
yesterday in the evening.
- She was sleeping on the couch.
- The dog was barking.
USE 2: Interrupted actions in progress
The Past Continuous is often used when one action in progress is interrupted by another action in the past. We usually use when or while to link these two sentences.
Examples:
- I was talking with James when the telephone rang.
- While Angelica was playing tennis,
the plane crashed.
- When Bob was painting windows,
it started raining.


USE 3: Actions in progress at the same time
We also use this tense to talk about two or more
activities happening at the same time. We usually use when or while to link the two sentences.

Examples:
- I was watching TV and Barbara was reading a book.
- While Barbara was reading a book was eating the dinner and talking.
- When Bob was painting windows, Mary was
working in the kitchen.
Exercises to practice Past Countinuous.
Other exercises to practice Past Continuous.
- https://www.perfect-english-grammar.com/past-continuous-exercise-1.html
- https://agendaweb.org/verbs/past_progressive-exercises.html
- https://www.ego4u.com/en/cram-up/grammar/past-progressive/exercises
- https://www.perfect-english-grammar.com/past-continuous-exercise-4.html
- https://www.english-4u.de/en/grammar/past-progressive.htm
7. PAST SIMPLE & PAST CONTINUOUS

Exercises to practice Past simple & Past continuous.
Other exercises to practice Past simple & past continuous.
- https://www.englishpage.com/verbpage/verbs3.htm
- https://www.perfect-english-grammar.com/past-simple-past-continuous-exercise-1.html
- https://www.englishexercises.org/makeagame/viewgame.asp?id=734
- https://www.ego4u.com/en/cram-up/grammar/simpas-paspro/exercises
- https://es.educaplay.com/es/recursoseducativos/3375212/past_simple_past_continuous.htm
- https://www.oxfordlearnersdictionaries.com/grammar/online-grammar/practice/past-simple-and-past-perfect-simple_5
- https://agendaweb.org/verbs/present-perfect-simple-past-simple-exercises.html
- https://www.perfect-english-grammar.com/past-simple-present-perfect-4.html
8. Present Perfect and Past Simple


PAST SIMPLE
In general, we use the past simple for:
Completed actions that happened in the past.
- I traveled to Japan in 1998.
Because the time reference is past, we use time expressions that refers to finished past time (yesterday, last..., in 1990, the other day, ...ago)
- Last year we started a new course about training.
- Five years ago, we didn't have a new branch in London.
- He started working in the company two months ago

PRESENT PERFECT
We use the present perfect to:
Talk about actions that continue from the past to the present.
- I have worked in the company for over 12 years (= I still work in the company).
Talk about past events that have an impact or result in the present.
- Recently, ours sales have gone down dramatically because of competition.
- The Finance department has had to reduce the budget over the last two months.
Talk about life experience
She has worked in a number of different firms.
- They have been to Japan several times.
- I've never organized a promotion campaign (= in his/her life up to now).
Because the time reference includes the present, we use time expressions that refer to both present and past (so far, this week, over the last few days, since, for...)
- So far, we have sent all the reports.
- This week, we have had a heavy workload.
- Over the last few days, we've organized the campaign for the new range of products.
IMPORTANT NOTE:
The decision to use past simple or present perfect depends on how we see the event. If we see it as related to the present, we use the present perfect. If we see it as completed and in the past, we use the past simple.
- I've known Rose for many years. (= we are still in touch.)
- I knew Rose when I was in high school. (= we don't keep in touch.)
Exercises to practice Present Perfect and Past Simple.
Other exercises to practice Past Perfect and Past Simple.
- https://www.englisch-hilfen.de/en/exercises/tenses/past_perfect_simple_past.htm
- https://www.perfect-english-grammar.com/past-perfect-exercise-3.html
- https://www.ego4u.com/en/cram-up/grammar/simpas-pasper/exercises?ex04
- https://www.english-4u.de/en/tenses-exercises/past-simple-past-perfect.htm
- https://www.superprof.es/apuntes/idiomas/ingles/gramatica-inglesa/verb-tense/exercises-simple-past-and-past-perfect-ii.htm
- https://www.englishpage.com/verbpage/verbs11.htm
- https://www.english-4u.de/en/tenses-exercises/past-simple-past-perfect2.htm
- https://www.ego4u.com/en/cram-up/grammar/simpas-pasper
9. Present Perfect with just, already and yet
Exercises to practice Present Perfect with just, already and yet.
Other exercises to practice Present Perfect with just, already and yet.
10. Present Continuous and be going to
Exercises to practice Present Continuous and be going to.
Other exercises to practice Present Continuos and be going to.
- https://www.tolearnenglish.com/exercises/exercise-english-2/exercise-english-13478.php
- https://englishonmylist.com/future-present-continuous-and-going-to/
- https://www.practisingenglish.com/english-grammar-exercises/going-to-future.htm
- https://wordwall.net/es/resource/54555493/ingl%c3%a9s/present-continuous-or-be-going-to
- https://wordwall.net/es/resource/9411151/be-going-to-present-continuous
11. Will/ Won't/ Shall
Exercises to practice Will/ Won't/ Shall.
Other exercises to practice Will/ Won't/ Shall.
12. Must/ Have to/ Can
Exercises to practice Must/ Have to/ Can.
Other exercises to practice Must/ Have to/ Can.
13. Will and Might for Predictions
Exercises to practice Will and Might for Predictions.
Other exercises to practice Will and Might for Predictions.
14. Imperative; should
Exercises to practice Imperative: should.
15. Uses of to + infinitive
Exercises to practice Uses of to + infinitive.
Other exercises to practice Uses of to + infinitive.
- https://www.perfect-english-grammar.com/used-to-exercise-1.html
- https://learnenglish.britishcouncil.org/grammar/english-grammar-reference/infinitives
- https://www.practisingenglish.com/english-grammar-exercises/used-to_2.htm
- https://test-english.com/grammar-points/a1/verbs-infinitive-verbs-ing/
- https://www.ecenglish.com/learnenglish/lessons/used-infinitive







